德赢vwin
首 页
走进德赢vwin
新闻通告
产品先容
乐成案例
手艺与研究
联系德赢vwin
搜索
热线:0813-6280463
Menu
搜索
热线:0813-6280463
首 页
走进德赢vwin
新闻通告
产品先容
乐成案例
手艺与研究
联系德赢vwin
新闻通告
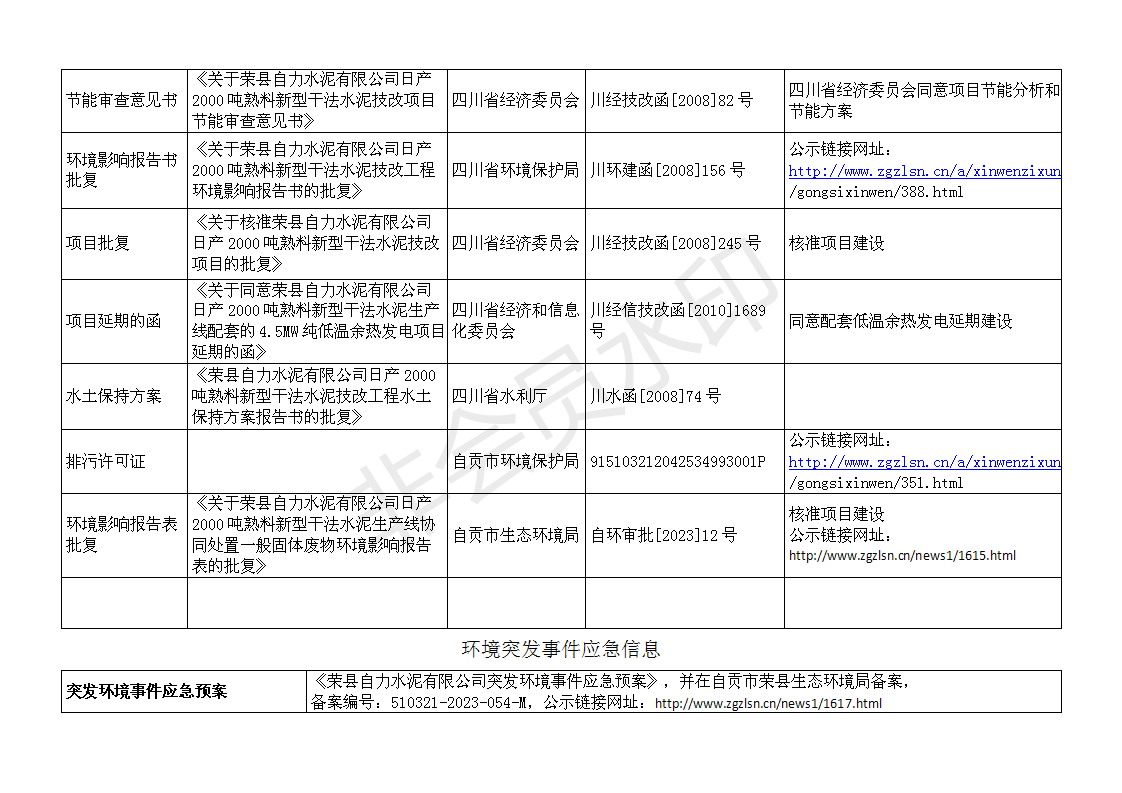
德赢vwin情形信息概况
泉源:未知 时间:2025-01-13 14:06 浏览次数:次
上一篇:
辐射清静允许证
下一篇:
2024年德赢vwin情形信息概况
【网站地图】
【sitemap】